CH6经济型过程仪表
1 、CH6 系列数显仪与各类模拟量输出的传感器、变送器配合,完成温度、压力、液位、成分等物理量的测量、变换、显示和控制
2 、误差小于0.5 %F.S ,并具备调校、数字滤波功能
3 、适用于标准电压、电流、热电阻、热电偶等信号类型
4 、2 点报警输出,上限报警或下限报警方式可选择。报警灵敏度独立设定
5 、变送输出(选项),能将测量、变换后的显示值以标准电流、电压形式输出供其它设备使用
6 、电源:85V AC~265V AC , 100VDC~ 380VDC ,功耗小于4W ;10VDC ~ 36VDC ,功耗小于6W
热工表泛指用于常用热工量测量及控制的仪表。常用热工量一般包括温度、湿度、压力、液位、物位及成分等。
单通道热工表包括6个系列产品,主要的差别在测量精度,测控速度及可选配的功能方面。
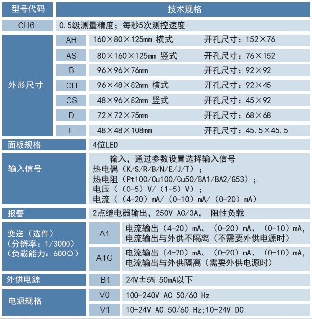
■ CH6是通用经济型。标配2点报警输出和变送器电源,可选配变送输出。满足精度要求为0.5级的显示、报警和变送的应用。
■ XST系列是标准型,精度等级为0.2级,满足绝大部分的应用要求。
■ XSE和XSE6系列是高精度型。XSE6测控速度可设置,兼顾了精度和速度的要求。
XSE6热电阻采用4线制方式,热电偶的冷端补偿元件外置,因而可以达到更高的系统测量精度。
■ XSF系列的特点是速度快,高可以达到300次/秒的测量速度,为保证将测量的数据及时传递到上位机,通讯可设置为主动发送方式。
■ XSBT是二线制回路显示器,不需要供电、串接在4-20mA回路中即可实现数据显示。
■ 0.5级精度,测控速度每秒5次。4位LED显示。
■ 标配2点报警输出。可设置报警方式和报警灵敏度。
■ 标配外供电源24V,50mA。
■ 可选配4-20mA电流变送输出。
■ .输入,通过设置选择。
.jpg)
.jpg)
CH6系列数显仪使用说明
1、概述
CH6系列数显仪与各类模拟量输出的传感器、变送器配合,完成温度、压力、液位、成分等物理量的测量、变换、显示和控制
误差小于0.5%F.S,并具备调校、数字滤波功能
适用于标准电压、电流、热电阻、热电偶等信号类型
2点报警输出,上限报警或下限报警方式可选择。报警灵敏度独立设定
变送输出(选项),能将测量、变换后的显示值以标准电流、电压形式输出供其它设备使用
2、型号规格
内容 |
代 码 |
说 明 |
CH6/ |
|
数显仪 |
外形尺寸 |
A— |
|
160(W)×80(H)×125(L) 或80(W)×160(H)×125(L) |
B— |
|
96(W)×96(H)×76(L) |
C— |
|
96(W)×48(H)×82(L) 或48(W)×96(H)×82(L) |
D |
|
72(W)×72(H)×75(L) |
E |
|
48(W)×48(H)×108(L) |
面板形式 |
H |
|
横式 |
S |
|
竖式 |
F |
|
方形 |
显示颜色 |
R |
|
红色 |
报警 |
T |
|
2点报警输出 |
变送输出 |
A0 |
|
无变送输出 |
A1 |
|
电流输出 |
A2 |
|
电压输出 |
外供变送器电源 |
B0 |
|
无外供电源 |
B1 |
|
外供 24V |
B2 |
|
外供 12V |
出厂预设
输入信号 |
E |
热电偶输入 |
R |
热电阻输入 |
I |
直流电流 |
V |
直流电压 |
3、技术规格
3、技术规格
电 源:85V AC~265V AC,100V DC~380V DC,功耗小于4W
工作环境:0℃~50℃,湿度低于85%R.H,无结露。
显示范围:-1999~9999,小数点位置可设定
输入信号类型:.输入,可通过设定选择
注:0~10VDC输入,订货时需说明,此时仪表不能.输入
输入信号类型 |
量程范围 |
输入信号类型 |
量程范围 |
电
压 |
0~5VDC |
-1999~9999 |
电
流 |
4~20mA |
-1999~9999 |
1~5VDC |
0~10mA |
0~10VDC |
0~20mA |
热
电
阻 |
Pt100 |
-200.0~500.0℃ |
热
电
偶 |
K |
-100~1300℃ |
Cu100 |
-50.0~150.0℃ |
S |
0~1700℃ |
Cu50 |
-50.0~150.0℃ |
R |
0~1700℃ |
BA1 |
-200.0~650.0℃ |
B |
500~1800℃ |
BA2 |
-200.0~500.0℃ |
E |
-100~800℃ |
G53 |
-50.0~150.0℃ |
J |
-100~1100℃ |
| |
|
T |
-100~400℃ |
基本误差:小于0.5%F.S
测量控制周期:0.2秒
报警输出:2点继电器输出,触点容量220V AC,3A
变送输出
光电隔离
4mA~20mA,0mA~10mA,0mA~20mA直流电流输出,通过设定选择。负载能力大于600Ω
1V~5V,0V~5V,0V~10V直流电压输出,需订货时注明
输出分辨力:1/1000,误差小于±0.5% F.S
★ 变送输出为选项功能,只有订购选择后,仪表才具有此功能。
外供电源
用于给变送器供电,输出值与标称值的误差小于±5%,负载能力大于50mA
其它规格,需在订货时注明
CH6系列数显仪
①与各类模拟量输出的传感器、变送器配合,完成温度、压力、液位、成分等物理量的测量、变换、显示和控制
②误差小于0.5%F·S,并具备调校、数字滤波功能
③适用于标准电压、电流、热电阻、热电偶等信号类型
④2点报警输出,上限报警或下限报警方式可设定。报警灵敏度独立设定。
⑤变送输出(选装),能将测量、变换后的显示值以标准电流3001电压形式输出供其它设备使用。
内容 |
代码说明 |
CH6/ |
单显示、2点报警,外供24V |
外形尺寸 |
A— |
160(W)×80(H)×125(L) 或80(W)×160(H)×125(L) |
B— |
96(W)×96(H)×76(L) |
C— |
96(W)×48(H)×82(L) 或48(W)×96(H)×82(L) |
D— |
72(W)×72(H)×75(L) |
E— |
48(W)×48(H)×108(L) |
面板形式 |
H |
横式 |
S |
竖式 |
F |
方形 |
显示颜色 |
R |
红色 |
报警 |
T |
2点报警输出 |
变送输出 (注1) |
A0 |
无变送输出 |
A1 |
电流输出,设定选择4mA~20mA,0mA~10mA,0mA~20mA |
A prefix = st1 1G |
电流输出,外供和变送要求隔离时选该项 |
外供变送器电源 |
B1 |
外供 24V/50mA |
B2 |
外供 12V/50mA 非标功能,订货请注明,收费见(注1) |
仪表电源 |
V0 |
100V AC ~240 V AC |
V1 |
10V DC ~36V DC |
2、变送输出:
光电隔离,输出分辨力1/3000,误差小于±0.2% F.S
负载能力大于600Ω。
3、标准范围输入信号(订货须注明),未注明出厂默认为“.输入,PT100出厂设置”。
标准信号及量程列表
输入信号类型 |
量程范围 |
输入信号类型 |
量程范围 |
电
压 |
0~5VDC |
-1999~9999 |
电
流 |
4~20mA |
-1999~9999 |
1~5VDC |
0~10mA |
0~10VDC |
0~20mA |
热
电
阻 |
Pt100 |
-200.0~500.0℃ |
热
电
偶 |
K |
-100~1300℃ |
Cu100 |
-50.0~150.0℃ |
S |
0~1700℃ |
Cu50 |
-50.0~150.0℃ |
R |
0~1700℃ |
BA1 |
-200.0~650.0℃ |
B |
500~1800℃ |
BA2 |
-200.0~500.0℃ |
N |
-100~1300℃ |
G53 |
-50.0~150.0℃ |
E |
-100~800℃ |
| |
|
J |
-100~1100℃ |
| |
|
T |
-100~400℃ |